ИВМ СО РАН Поиск 
Отчеты ИВМ СО РАН

Отчет ИВМ СО РАН за 2011 год

Важнейшие научные результаты ИВМ СО РАН 2011 года


Эффект ускорения солнечного ветра на границе магнитосферы, обусловленный межпланетным магнитным полем

Авторы: проф., д.ф.-м.н. Еркаев Н. В.

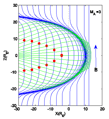
Получен эффект ускорения плазмы солнечного ветра вблизи границы магнитосферы на основе модели магнитной струны в широком диапазоне чисел Маха-Альфвена. Модельные расчеты показывают, что скорость плазмы в магнитослое может превышать скорость невозмущенного солнечного ветра более, чем на 60 % для чисел Маха-Альфвена меньших трех. При этом максимум скорости достигается на ночной стороне магнитосферы. Этот результат хорошо согласуется с экспериментальными данными. Максимум скорости и толщина граничного слоя ускоренной плазмы уменьшаются с ростом числа Маха-Альфвена. Физический механизм данного явления связан с натяжением искривленных магнитных силовых линий, огибающих магнитосферу при обтекании ее солнечным ветром (Рис. I.1).

Рис. I.1
Рис. I.1. Магнитные силовые линии и линии тока

На Рис. I.1. изображены магнитные силовые линии (синие) и линии тока (зеленые) на поверхности обтекания магнитосферы Земли (проекция на плоскость симметрии XZ). Красными точками обозначена зона ускоренного потока. Расстояния даны в единицах радиуса Земли. Пунктиром показана линия терминатора, отделяющая дневную сторону от ночной.

Основные публикации:

  1. Erkaev N. V., Farrugia C. J., Harris B., Biernat H. K.
    On accelerated magnetosheath flows under northward IMF // Geophysical Research Letters. — 2011. — V. 38. — P. L01104. — doi: 10.1029/2010GL045998.

К началу


Программно-вычислительный комплекс «Panel Emulator» для расчетов теплового режима приборного блока космического аппарата негерметичного исполнения

Авторы: к.ф.-м.н., с.н.с. Деревянко В. А., к.ф.-м.н. Васильев Е. Н., к.ф.-м.н. Деревянко В. В.

Расчетная часть и интерфейс программно-вычислительного комплекса (ПВК) «Panel Emulator» полностью разделены и реализованы в разных программных компонентах, связанных между собой с помощью XML-схемы. Математическая модель, положенная в основу ПВК, учитывает циклограммы включения приборов и нагревателей, динамику изменения внешних радиационных потоков при движении по орбите. ПВК позволяет задавать сложную геометрию приборной сотовой панели с отверстиями и выступами. Он предоставляет конструктору удобный графический интерфейс, с помощью которого можно задавать конфигурацию приборов и элементов терморегулирования на поверхностях сотовой панели. ПВК позволяет проводить для заданной конфигурации приборного блока расчет теплового режима и наблюдать динамику изменения температурных полей. Предусмотрена возможность отслеживания динамики изменения температуры в заданных точках поверхности и индикации перегрева приборов. ПВК разработан по заданию ОАО «ИСС» и внедрен в проектном отделе.

Рис. I.2
Рис. I.2. Редактирование параметров задачи, вывод результатов расчета и визуализация температурного поля программными средствами ПВК
К началу


Программный комплекс «Виртуальный тренажер пожарной безопасности»

Авторы: д.т.н. Ноженкова Л. Ф., к.т.н. Ничепорчук В. В., к.т.н. Бадмаева К. В., к.ф.-м.н. Кирик Е. С., Малышев А. В., к.т.н. Евсюков А. А., Морозов Р. В., Витова Т. Б., Марков А. А. (ИВМ СО РАН); Литвинцев К. Ю., Антонов А. В. (Сиб. филиал С.-Пб. университета ГПС МЧС РФ)

На основе интеграции современных достижений в области имитационного моделирования, вычислительных технологий, информационных технологий, включая базы данных, трехмерную графику, географические информационные системы, разработан уникальный программный продукт — учебный программный комплекс для образовательных учреждений «Виртуальный тренажер пожарной безопасности». Для моделирования условий пожара использованы современные возможности компьютерного имитационного моделирования тепломассопереноса. Для моделирования эвакуации людей использована оригинальная полевая непрерывно-дискретная модель движения людей. Реализована возможность учета взаимного влияния процессов эвакуации и распространения пожара. Для представления результатов моделирования эвакуации и развития пожара, реализации функций по отработке навыков действий при пожаре разработаны и программно реализованы алгоритмы трехмерной визуализации, оптимизирующие требования к аппаратным ресурсам. Для анализа результатов расчетов разработаны алгоритмы аналитической обработки данных и формирования отчетов.

Рис. I.3
Рис. I.3. Виртуальная тревога: произошло возгорание в актовом зале школы, задача — эвакуироваться из здания в заданных условиях

Основные публикации:

  1. Ноженкова Л. Ф., Бадмаева К. В., Мельник А. А., Морозов Р. В.
    Функциональное моделирование процесса поддержки принятия решений при возникновении угроз пожарной безопасности на объектах сферы науки и образования // Сб. тр. XI Всерос. конф. с участием иностранных ученых «Проблемы мониторинга окружающей среды». — Кемерово: КемГУ. — 2011. — С. 93-97.

  2. Бадмаева К. В., Морозов Р. В.
    Формирование рекомендаций по пожарной безопасности на основе расчетов риска // Информация и связь. — 2011. — № 3. — С. 69-71.

  3. Евсюков А. А.
    3D-тренажер эвакуации людей при пожарах // Тезисы докл. XII Всерос. конф. молодых ученых по математическому моделированию и информационным технологиям. — Новосибирск: ИВТ СО РАН. — 2011. — С. 28-29.

  4. Кирик Е. С., Юргельян Т. Е., Малышев А. В., Дектерев А. А., Литвинцев К. Ю., Мельник А. А., Антонов А. В.
    О формализации реакции человека на пожар и интеграция моделей эвакуации и развития ОФП // Проблемы безопасности и чрезвычайных ситуаций. — 2011. — Т. 3. — С. 59-68.

К началу