ИВМ СО РАН Поиск 
Экспедиции
институт
структура
сотрудники
аспирантура
конференции
семинары
ученый совет
совет молодых ученых
профсоюз
техническая база
история
фотогалерея

исследования
разработки
экспедиции
эл. архив
годовые отчеты

ссылки
библиотека
конкурсы
документы
адреса и телефоны

метеостанция
 

Гидробиологический мониторинг Красноярского водохранилища

Руководитель: д.ф.-м.н Апонасенко А. Д.

Исполнители: к.б.н. Макарская Г. В., к.ф.-м.н. Постникова П. В.

В период экспедиционных работ на Красноярском водохранилище проведено исследование бактерио- и фитопланктона, оптических и флуоресцентных параметров вод водоема. Исследованы заливы Кома, Даурский, Дербина, Караульный, Вагонуль. Измерялись концентрация хлорофилла фитопланктона и содержание растворенного органического вещества по его флуоресценции, содержание взвешенного вещества по рассеянию света. Проведены измерения солености (минерализации) вод водохранилища. Обследовано 75 особей наиболее распространенных видов ихтиофауны (окунь, лещ, плотва, щука). Каждая из особей охарактеризована по 8 параметрам, включающим численность лейкоцитов и эритроцитов, содержание гемоглобина, функциональную активность антигенактивированных фагоцитирующих клеток крови по данным хемилюминесцентного анализа, возраст, половая принадлежность, вес, размеры тела.

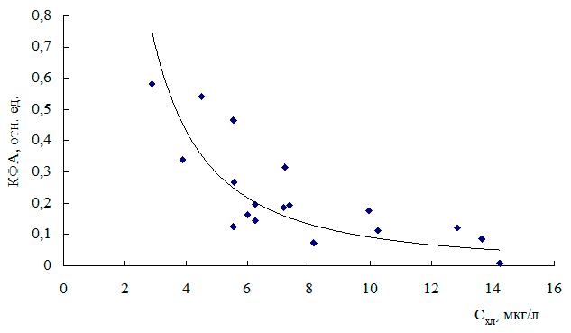
Продолжены исследования связи коэффициента фотосинтетической активности (КФА) фитопланктона с содержанием хлорофилла (Схл) в его клетках (рис 1).

Рис. 1
Рис. 1. Зависимость КФА от содержания хлорофилла фитопланктона

Связь КФА и Схл хорошо аппроксимируется степенной зависимостью КФА = 4.49 Схл−1.59 с коэффициентом корреляции r = 0.75. В другие годы коэффициент степенной зависимости и показатель степени имеют другие значения. В 2010 году эта зависимость выражалась соотношением КФА = 1.16 Схл−0.79 при r = 0.76. Изменения отражают межгодовую динамику связи КФА и Схл.